京人社发〔2025〕2号
根据《北京市积分落户管理办法》(京政办发〔2020〕9号)和《北京市积分落户操作管理细则》(京人社开发发〔2020〕8号)规定,现就2025年北京市积分落户申报工作通告如下:
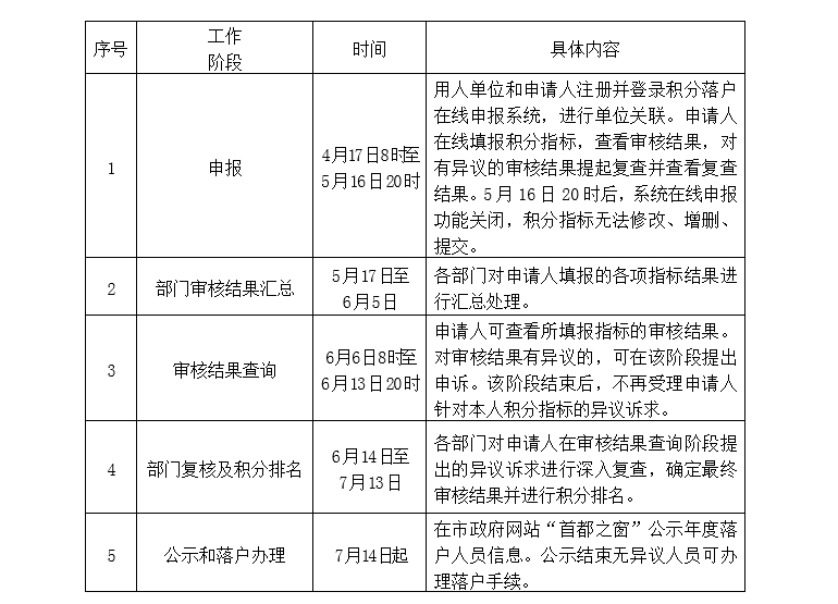
一、 时间安排
本市积分落户工作实行年度申报制。2025年申报工作分为申报、部门审核结果汇总、审核结果查询、部门复核及积分排名、公示和落户办理5个阶段。各阶段安排如下:

注:各阶段时间安排如遇特殊情况需临时调整的,以市人力资源社会保障局发布的通知为准。
二、 各指标时间节点

三、 资格条件和指标操作认定说明
(一)2024年12月31日前持有有效《北京市工作居住证》,但尚未申领《北京市居住证》的人员,符合资格条件的,可参加2025年积分落户申报,并应按市公安局有关要求及时办理《北京市居住证》。
(二)2020年7月(含)前在单位宿舍、租赁住所的连续居住年限,以申请人同期在京合法稳定就业年限计算,在积分落户在线申报系统中无需填报。2020年8月(含)后的单位宿舍、租赁住所情况须在积分落户在线申报系统中填报。
特此通告。
注册送彩金的平台-体育注册送彩金
2025年4月15日





